电磁流量计选型,创辉LE
电磁流量计厂家选型介绍,电磁流量计以其独特的优势, 在石油化工行业中得到了**的应用。本文主要介绍了电磁流量计的工作原理、结构组成、仪表选型、优点等一些问题。
1、 电磁流量计工作原理
电磁流量计是根据法拉第电磁感应定律来测量管道内流体流量的测量装置。 电磁流量计 通过励磁系统产生电磁场, 当可导电流体在管道中流动时, 导体在磁场中切割磁力线产生电 动势。 电动势大小与流体的流速成正比, 并通过电极将电压信号引至电路中的转换器, 通过转换器转换成标准信号,从而测得流量。
2、 电磁流量计结构组成和材质选择
2、 1结构组成
电磁流量计由传感器、转换器和流量显示仪三部分组成。其中传感器又分为测量管、励磁系统、电极和壳体几个部分。
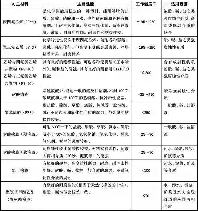
2、 2材质选择
电磁流量计材质的选择主要是对直接和流体介质接触的电极和衬里材质的选择,它直 接影响到流量计的精度和使用寿命。 电磁流量计工作的基本条件之一是, 测量管内壁除电极 外, 其余地方垂直于介质运动方向的电流应为零。 为满足这一条件, 通常将导电的金属测量 管内壁和法兰端面衬以绝缘衬里, 以防止感应信号电压被金属管短路。 由此可见根据不同介 质选择不同材质的电极和绝缘衬里尤为重要。
(1)LE电磁流量计选型表 电极材质的选择

(2) LE
电磁流量计选型表 衬里材质的选择

3、 电磁流量计量程范围的确定
一般工业用电磁流量计被测介质流速以 2~4m/s为宜, 在特殊情况下, *低流速应不小 于 0.5m/s,*高应不大于 10m/s。若介质中含有固体颗粒,常用流速应小于 3m/s,防止衬 里和电极的过分磨擦;对于粘滞流体,流速可选择大于 2m/s,较大的流速有助于自动消除 电极上附着的粘滞物的作用,有利于提高测量精度。
在量程 Q 已确定的条件下, 即可根据上述流速 V 的范围决定流量计口径 D 的大小, 其值 由下式计算:
Q=πD 2V/4
Q:流量(㎡ /h) D:管道内径 V:流速(m/h)
电磁流量计的量程 Q 应大于预计的*大流量值, 而正常的流量值以稍大于流量计满量程 刻度的 50%为宜。
电磁流是量计厂家产品特点
(1) 电磁流量计传感器结构牢固可靠,无可动部件,亦没有阻碍流体流动的节流件, 不会堵塞,因此特别适用于带有悬浮物、固体颗粒、纤维等的泥浆、纸浆、矿浆、污水 等的测量。
(2) 传感器便于清洗、消毒,在食品、生物制药等工业中用于玉米浆、果酱、糖浆、 药浆或血液等特殊介质的测量。
(3) 电磁流量计不受流体组分及密度、粘度、压力、温度、导电率变化等的影响。
(4) 测量范围度大 (20:1~40:1) , 且可任意改变量程。 满刻度流速一般在 0.5~10m/S内选定。
(5) 电磁流量计无机械惯性, 反应灵敏,可以测量瞬时脉动流量,而且线性好, 因此 可以将测量信号直接用转换器线性的转换成标准信号输出。
电磁流量计选型,电磁流量计厂家技术人员**为您选型,更多详情请浏览
http://www.jsgnbl.com/
上一条:
浅析电磁流量计特点
下一条:
电磁流量计如何正确选择口径?