固定电话:
0517-86881563
手机热线:
153-1230-7860
首页
关于我们
产品博览
新闻动态
典型案例
行业新闻
联系我们
当前位置:
首页
>>
行业新闻
流量仪表系列
电磁流量计
涡街流量计
涡轮流量计
超声波流量计
孔板流量计
转子流量计
质量流量计
旋进旋涡流量计
巴类流量计
液体流量计
油流量计
酸流量计
气体流量计
其它流量计
物位仪表系列
压力变送器
差压变送器
液位变送器
温度变送器
变送器仪表系列
压力变送器
差压变送器
液位变送器
温度变送器
一种电磁流量计磨损板报警功能的装置
本文介绍的是一种
电磁流量计
磨损板
报警装置
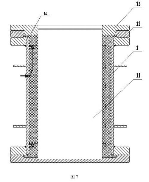
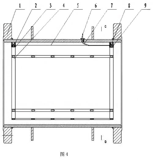
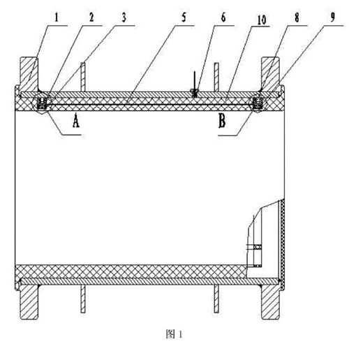
,包括电磁流量计的导管,其特征在于:还包括绝缘支柱、绝缘螺母、内衬筋板、连接板、出线螺栓、耐高温导线、金属螺纹柱、焊片、树脂胶及报警电路,所述内衬筋板为带有缺口的环状板;所述连接板为条状板,在条状板上固定数个绝缘柱和绝缘螺母;在间距设置的两个内衬筋板上搭接数根连接板通过绝缘柱和绝缘螺母固定在一起,在一个内衬筋板和一个连接板之间设置一个焊片,在每个绝缘柱上连接一个金属螺纹柱,以上结构构成传感器;所述电磁流量计的导管内嵌入传感器,传感器上的数个金属螺纹柱与电磁流量计导管内壁固定在一起,所述耐高温导线的一端与焊片连接,耐高温导线的另一端穿过电磁流量计导管上设有的绝缘线螺栓与接线盒内设有的报警电路连接,在电磁流量计导管的内壁上设有层树脂胶,传感器封装在树脂胶内。
本
电磁流量计
磨损板报警装置,包括电磁流量计的导管(1),其特征在于:还包括绝缘支柱(2)、绝缘螺母(3)、内衬筋板(4)、连接板(5)、岀线螺栓(6)、耐高温导线(7)金属螺纹柱(⑧)、焊片(9)、树脂胶(10)及报警电路,所述内衬筋板(4)为带有缺口(4-1)的环状板;所述连接板(5)为条状板,在条状板(5)上固定数个绝缘柱(2)和绝缘螺母(3);在间距设置的两个内衬筋板(4)上搭接数根连接板(5)通过绝缘柱(2)和绝缘螺母(3)固定在起,在一个内衬筋板(4)和一个连接板(5)之间设置一个焊片(9),在每个绝缘柱(2)上连接一个金属螺纹柱(⑧),以上结构构成传感器;所述电磁流量计的导管(1)内嵌入传感器传感器上的数个金属螺纹柱(8)与电磁流量计导管(1)内壁固定在一起,所述耐高温导线⑦)的一端与焊片(9)连接,耐高温导线(⑦)的另一端穿过电磁流量计导管(1)上设有的绝缘线螺栓(6)与接线盒内设有的报警电路连接,在电磁流量计导管(1)的内壁上设有一层树脂胶(10),传感器封装在树脂胶(10)内。
本
电磁流量计报警装置
的效果是:在电磁流量计衬里磨损到临界厚度时发出报警以避免流量计突然失效造成人员和财产的损失。
附图说明
图1为本电磁流量计磨损板报警装置结构示意图。
图2为图1的A处放大图
图3为图1的B处放大图。
图4为本新型装置衬胶前结构示意图。
图5为图4的CC剖视图。
图6为本新型装置衬胶被磨损后的结构示意图。
图7为本新型装置衬胶过程结构示意图
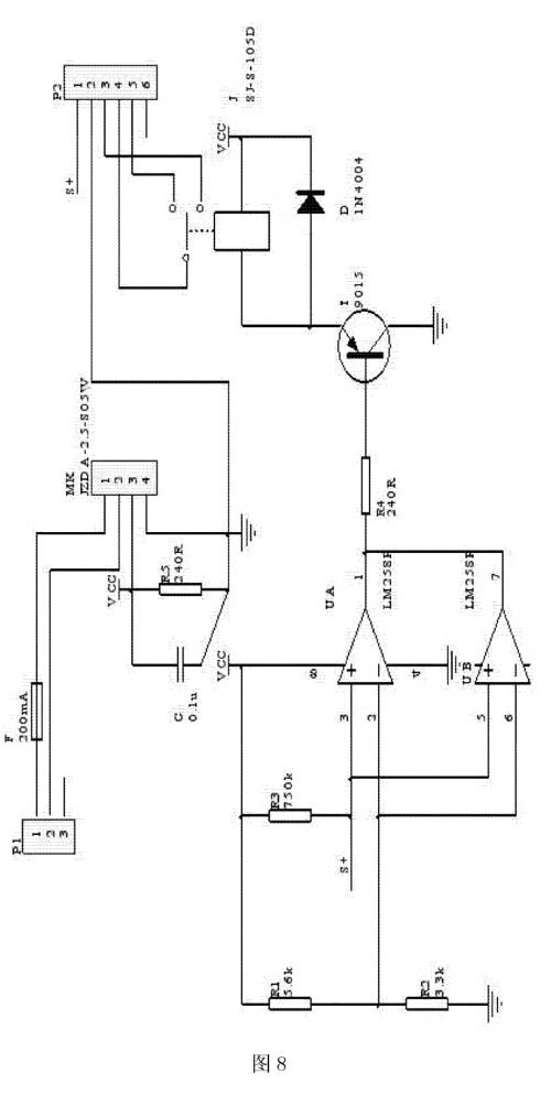
图8为本新型装置报警电路原理图。
上一条:
电磁流量计常见故障该如何诊断处理
下一条:
智能电磁流量计有哪些抗干扰技术?
客户服务热线
15312307860
联系我们