本文要介绍的是一种应用于电磁流量计极化电压检测的电路.
背景技术,由于测量电极与被测流体接触时会产生电极的极化,即在电磁流量计的两个测量电极之间会产生与流量无关的具有缓慢变化及随机性的极化电压。极化电压的大小和极性都有很强的随机性,目前电磁流量计多采用低频矩形波的励磁方式并不能全部消除极化电压,当极化电压达到一定的幅值后(一般是120mv左右)就会淹没反应流速的流量信号,不能反映岀流速,影响电磁流量计的零点稳定性,不能实现真正测量。
鉴于现有技术存在的不足,本实用新型提供了一种应用于电磁流量计极化电压检测的电路,该电路可以检测出测量电极两端是否存在极化电压,并能检测出极化电压极性的检测电路,以便用户及时对电磁流量计的测量电磁进行维护,确保电磁流量计的零点稳定性,实现电磁流量计的正确测量。
为了实现上述目的,所采用的技术方案是:一种应用于电磁流量计极化电压检测的电路,其特征在于:测量电极PA与电阻R1的一端连接,电阻R1的另一端与电阻R2的一端、运算放大器U1的反相输入端3脚连接,电阻R2的另一端与运算放大器U1的输出端4脚、双路比较器通道一U2A的反相输入端2脚、双路比较器通道二U2B的同相输入端5脚连接,测量电极PB与电阻R3的一端连接,电阻R3的另一端与电阻R4的一端、运算放大器u的同相输入端1脚连接,电阻R4的另一端与地连接,地电极PG与地连接,运算放大器u的电源供电端5脚与正电源VAcc连接,运算放大器U1的接地端2脚与负电源vAss连接,双路比较器通道一U2A的同相输入端3脚与+1.2V连接,双路比较器U2A的电源供电端8脚与正电源Vcc连接,双路比较器U2A的接地端4脚与负电源vAs连接,双路比较器通道一U2A的输出端1脚与单片机的Ⅰ/O口连接,双路比较器通道二U2B的反相输入端6脚与-1.2V连接,双路比较器通道二U2B的输出端7脚与单片机的I/0口连接
本实用新型的有益效果是:可以检测出电磁流量计测量电极两端是否产生极化电压,并能检测出极化电压极性,以便用户及时对电磁流量计的测量电磁进行维护,确保电磁流量计的零点稳定性,实现电磁流量计的正确测量。电路简单,经济实用。
结构附图说明
图1是本实用新型的电路原理图

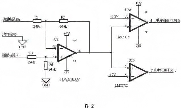
图2是本实用新型的应用实例原理图。

具体实施方式
如图1所示,应用于电磁流量计极化电压检测的电路,测量电极PA与电阻R1的端连接,电阻R1的另一端与电阻R2的一端、运算放大器U1的反相输入端3脚连接,电阻R2的另一端与运算放大器Ⅵ的输出端4脚、双路比较器通道一U2A的反相输入端2脚、双路比较器通道二U2B的同相输入端5脚连接,测量电极PB与电阻R3的一端连接,电阻R3的另一端与电阻R4的一端、运算放大器U1的同相输入端1脚连接,电阻R4的另一端与地连接,地电极PG与地连接,运算放大器U1的电源供电端5脚与正电源VAc连接,运算放大器u1的接地端2脚与负电源VAs连接,双路比较器通道一U2A的同相输入端3脚与+1.2V连接,双路比较器U2A的电源供电端8脚与正电源VAcc连接,双路比较器U2A的接地端4脚与负电源WAss连接,双路比较器通道一U2A的输出端1脚与单片机的1/0口P1.0连接,双路比较器通道二U2B的反相输入端6脚与-1.ΣV连接,双路比较器通道二U2B的输出端7脚与单片机的I/0口P1.1连接。
如图2所示,测量电极PA与电阻R1的一端连接,电阻R1的另一端与电阻R2的端、运算放大器u的反相输入端3脚连接,电阻R2的另一端与运算放大器U的输出端4脚、双路比较器通道一U2A的反相输入端2脚、双路比较器通道二U2B的同相输入端5脚连接,测量电极PB与电阻R3的一端连接,电阻R3的另一端与电阻R4的一端、运算放大器U的同相输入端1脚连接,电阻R4的另一端与地连接,地电极PG与地连接,运算放大器U1的电源供电端5脚与正电源+3V连接,运算放大器U1的接地端2脚与负电源-3V连接,双路比较器通道一U2A的同相输入端3脚与+1.2V连接,双路比较器U2A的电源供电端8脚与正电源+3Ⅴ连接,双路比较器υ2A的接地端4脚与负电源-3V连接,双路比较器通道U2A的输出端1脚与单片机的I/0口P1.0连接,双路比较器通道二U2B的反相输入端6脚与-1.ΣV连接,双路比较器通道二U2B的输出端7脚与单片机的I/0口P1.1连接工作原理:电阻R1与电阻R3相等,电阻R2与电阻R4相等,且电阻R1为10倍电阻R2;电阻R1、电阻R2、电阻R3、电阻R4、运算放大器U1组成了一个差分放大电路,放大倍数为10。当测量电极PA电位等于测量电极PB电位时,双路比较器通道一U2A的反相输入端2脚和双路比较器通道二U2B的同相输入端5脚的电位为零,双路比较器通道一U2A的输出端输岀高电平,双路比较器通道二U2B的输岀端输岀高电平。当测量电极PA电位高于测量电极PB电位120m时,双路比较器通道一U2A的反相输入端2脚和双路比较器通道U2B的同向输入端5脚的电位大于+1.2V,双路比较器通道一U2A的输出端输出低电平,双路比较器通道二U2B的输出端输出高电平。反之,当测量电极PA电位低于测量电极PB电位12σmV,双路比较器通道一U2A的反相输入端2脚和双路比较器通道二U2B的同相输入端5脚的电位小于-1.2V,双路比较器通道一U2A的输岀端输岀高电平,双路比较器通道二U郾B的输出端输岀低电平。双路比较器通道一U2A的输岀端和双路比较器通道二U2B的输出端分别连接单片机的1/0口P1.0和P1.1,通过I/0口P1.0和P1.1的高低电平的检测实现电磁流量计测量电极两端是否存在极化电压和极化电压极性的检测。
上一条:
电磁流量计测量范围度大
下一条:
一种电磁流量计空管检测装置的详细介绍